Notations
資料庫設計與 UML 標記法,包含 ER Diagram、類別圖符號與 Mermaid 語法範例。
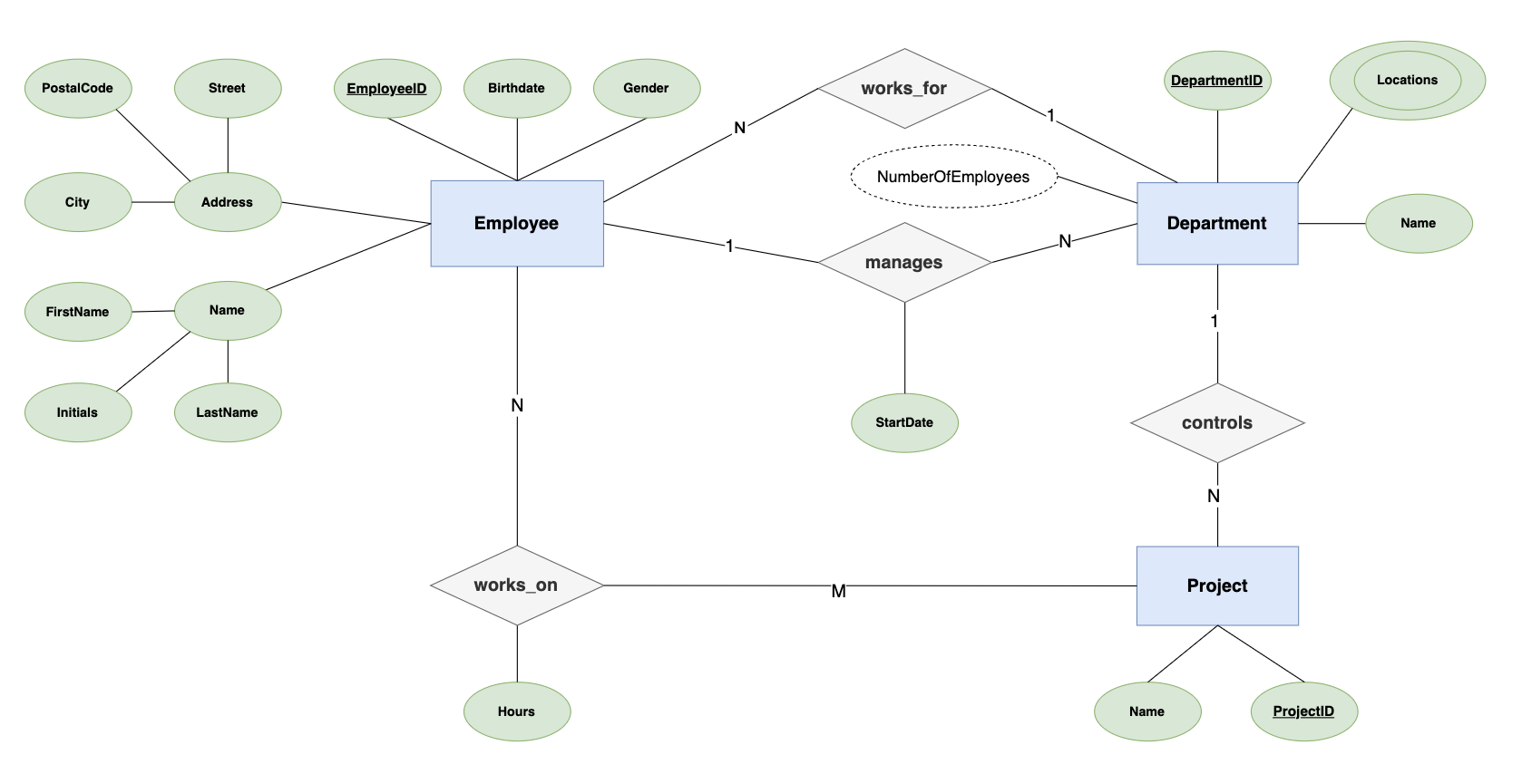
ER Diagram to Relation


Entity Relation
UML Notation
Mermaid Syntax
Inheritance
符號:<|--
classDiagram
classA <|-- classB
Composition
符號:*--
classDiagram
classC *-- classD
class Engine {
public void start() {
System.out.println("Engine started");
}
}
class Car {
private Engine engine;
public Car() {
this.engine = new Engine(); // Composition
}
public void startCar() {
engine.start();
}
}Aggregation
符號:o--
classDiagram
classE o-- classF
// 部分:Player
type Player struct {
Name string
}
// 整體:Team
type Team struct {
Players []*Player // Aggregation: Team has references to Player
}
func main() {
player1 := &Player{Name: "Alice"}
player2 := &Player{Name: "Bob"}
team := Team{Players: []*Player{player1, player2}}
// Team 銷毀後,Player 仍可獨立存在
team = Team{}
fmt.Println(player1.Name) // Alice
fmt.Println(player2.Name) // Bob
}Association
符號:-->(單向)、--(雙向)
classDiagram
classG <-- classH
classDiagram
classI -- classJ
Dependency
符號:..>
classDiagram
classK <.. classL
class Engine {
public void start() {
System.out.println("Engine started");
}
}
class Car {
private Engine engine;
// Constructor Injection (Dependency)
public Car(Engine engine) {
this.engine = engine;
}
}Realization
符號:..|>(實作介面)、..(虛線連結)
classDiagram
classM <|.. classN
classDiagram
classO .. classP
Aggregation / Composition / Dependency
| 比較項目 | Aggregation(聚合) | Composition(組合) | Dependency(依賴) |
|---|---|---|---|
| 耦合性 | 弱耦合,部分和整體可以分開存在 | 強耦合,部分和整體緊密相連,不能單獨存在 | 弱耦合,類只使用依賴的對象,無需控制其生命週期 |
| 依賴物件的控制權 | 部分可以被其他對象共享,整體不完全控制部分的生命週期 | 整體完全控制部分的生命週期,部分依賴整體的存在 | 依賴物件的建立與銷毀不由依賴它的類負責,通常由外部管理 |
| 生命週期關聯性 | 部分與整體的生命週期獨立,整體被銷毀時,部分可以繼續存在 | 部分的生命週期與整體相關,整體被銷毀時,部分也會被銷毀 | 依賴物件與類的生命週期無關,類僅在需要時使用依賴物件 |
| 關係類型 | 整體與部分的關係,但部分可以與其他整體共享 | 整體與部分的關係,部分嚴格屬於整體,不可共享 | 使用關係,類僅在特定時刻需要依賴物件,無擁有關係 |
Go 實作範例
| |
type Driver struct {
name string
}
func (d *Driver) Drive(car *Car) {
fmt.Printf("%s 正在駕駛 ", d.name)
car.Drive()
}
func main() {
myCar := NewCar("Toyota", 150)
driver := &Driver{name: "Alice"}
driver.Drive(myCar)
}type Garage struct {
cars []*Car // Aggregation
}
func (g *Garage) AddCar(car *Car) {
g.cars = append(g.cars, car)
}
func (g *Garage) RemoveCar(car *Car) {
for i, c := range g.cars {
if c == car {
g.cars = append(g.cars[:i], g.cars[i+1:]...)
break
}
}
}
func main() {
myCar := NewCar("Toyota", 150)
garage := &Garage{}
garage.AddCar(myCar)
garage.AddCar(NewCar("Honda", 120))
fmt.Println("車庫中的車輛數量:", len(garage.cars))
garage.RemoveCar(myCar)
fmt.Println("移除一輛車後,車庫中的車輛數量:", len(garage.cars))
}關係類型總結
| 關係類型 | 實現方式 | 生命週期 | 特點 |
|---|---|---|---|
| Composition | Car struct 嵌入 Engine struct | Engine 的生命週期與 Car 完全綁定。Car 創建時 Engine 創建,Car 銷毀時 Engine 銷毀 | Car 可直接使用 Engine 的方法,如 c.Start() |
| Dependency | Driver 的 Drive() 接受 *Car 參數 | Driver 和 Car 的生命週期獨立。Driver 只是在需要時使用 Car | Driver 不擁有 Car,只是暫時使用它 |
| Aggregation | Garage struct 包含 []*Car slice | Garage 和 Car 的生命週期獨立。Car 可存在於 Garage 之外 | Garage 可添加或移除 Car,但不負責 Car 的創建或銷毀 |